(888) 875-0799
Ready to Fill Your Calendar with Qualified IT Appointments?
We connect you with real decision-makers — from CIOs and CTOs to IT managers and procurement heads — through personalized, multi-channel outreach. Engage the right prospects and fill your calendar with high-value appointments that convert into clients.
We are determined to provide you with the best IT-specific high-quality leads that will give direct conversion for your business. We intend to go through a complete analysis of ICP and reach out to them in different ways and turn them into your final potential leads.
Targeted ABM delivers quality leads. For IT lead generation, we develop Account-Based Marketing (ABM) as a strategic personalized approach, specifically for IT solution service providers. We create a personalized strategy customized to every prospect’s unique needs and interests, with a single fit. CallingAgency crafts customized messaging, cold emails, and LinkedIn sales outreach to identify ideal prospects’ profiles that directly engage key decision-makers to generate qualified leads for its services.
Your sales pipeline deserves more than just raw data – it needs human-qualified leads that truly fit your business. We deliver leads verified and qualified by dedicated human experts (SDRs/BDRs), going beyond mere data points. Using your specific ICP and qualification criteria, our team personally engages with prospects through personalized outreach and genuine conversation. We optimize top-rated data tools (ZoomInfo, Apollo, LinkedIn Sales Navigator) and CRM technology (like Salesforce, GoHighLevel) to identify and gather rich intelligence on prospects aligning with your ICP. This synergy ensures that every lead you receive is genuinely interested and a strong fit for your sales process.
We have industry-specific IT experts who are experienced in running B2B IT-related multiple lead generation campaigns. Their expertise varies from cloud migration to cybersecurity and AI implementation. So this personalized approach always helps us to grab the IT-qualified leads according to the client’s service requirements. We have complete knowledge about which channels are effective for running the lead campaign and finding the right leads for the IT business.
While many IT lead generation companies stick to one or two strategies, CallingAgency has an outstanding lead generation strategy to accelerate your IT solution services. Our outreach strategy provides engaging cold emails introducing prospects to services, reaching directly through SMS, and having impactful conversations through expertise & effective cold-calling. We are also applying paid ads (like Google, Meta, and LinkedIn) to reach a wider audience and retargeting to generate leads. This omnichannel strategy maximizes your exposure, increases lead quality, and propels your IT services to the next level.
We take advantage of AI to identify intent-based signals that help us find high-potential leads for IT services. Through advanced data analysis, AI uncovers key behaviors like topic research and competitor site visits. Once this data is gathered, our team of human experts steps in to validate and refine the information, ensuring it’s aligned with your outreach strategy. This hybrid approach ensures you’re always acting on the most accurate, relevant data to drive qualified IT leads.
The faster you can act, the higher the chance of conversion. Our immediate lead handoff process ensures a real-time lead handoff process that delivers qualified leads directly to your sales team. Whether the lead comes from cold calling, cold email responses, paid ads, or LinkedIn outreach, all interaction history and insights are immediately transferred to your CRM or sent as instant notifications. This instant data transfer empowers your sales team to engage right when interest peaks, shortening the time from qualified leads to meaningful conversation.
We believe in performance-driven success, and primarily, you can pay for results with qualified leads that meet the agreement’s criteria. This process is connected to direct success and reduces your advanced risk. (Model availability may vary).
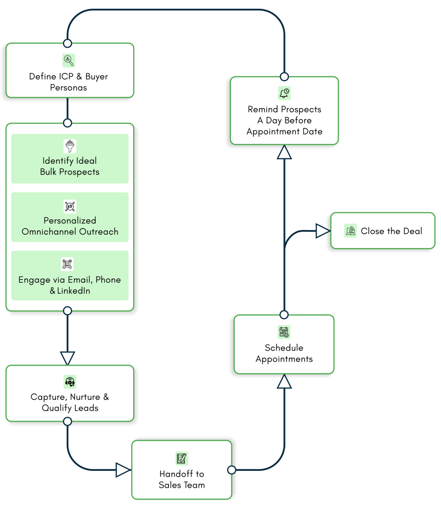
We carefully manage every step from identifying the technical leads to scheduling the appointments on the team calendar. Here, we specifically gather core details such as company size, project needs, tech stacks, and buying intents before scheduling the appointments. So it reduces the chances of getting the wrong appointments. In this process, we use advanced scheduling tools to automate the calendar syncing, email reminders, and time zone adjustments to avoid scheduling issues. Also, our team is always ready to reschedule the appointments if needed. So, there is no chance of any issues happening in terms of appointment scheduling.
We specifically collect IT lead data from potential leads through different methods, such as contact forms, demo requests, software trials, event sign-up forms, etc. Our core priority is to sort and organize this lead data transparently by communicating with clients about how it will be used, why, and where it will be used. Also, we highly secure and share this collected data by following the standards of GDPR or CCPA. So there is no chance of data violation. Also, we use a secure and encrypted platform to store and manage this data to ensure data confidentiality.
Instead of a cold email, your ideal prospect receives a short, tailored video message. It speaks directly to your prospects’ specific challenges, referencing their company with all recent activities. This isn’t some automated, robotic approach. Our team meticulously crafts each video script, demonstrating a clear understanding of your prospect’s needs and positioning your IT solutions as the answer.
A no-show doesn’t have to be the end of the road. Our No-Show Analysis & Rebooking service ensures that missed opportunities are never lost. We carefully analyze patterns to understand why a prospect missed a meeting and then reach out with a thoughtful, skilled approach to reschedule. This safety net helps recover valuable leads, transforming frustration into an ongoing, profitable relationship.
We help you move from uncertainty to clarity with our Quarterly Campaign Insight Report + Strategy Call that takes your lead generation from cost center to growth driver. With a focus on clear, actionable insights, we analyze performance trends, uncover successes, and identify hidden opportunities that can elevate your campaigns. During the strategy call, we work with you to outline exactly how to optimize your approach for the next quarter. It’s transparency, partnership, and expert guidance for IT leaders ready to achieve continuous growth and measurable results.
From targeted outreach to qualified conversations, we handle every step. Our process is built to consistently deliver high-converting leads to your sales pipeline.
The first step in our IT lead generation process is a detailed analysis of your target audience. We focus on understanding the specific needs and challenges of decision-makers like CIOs, CTOs, IT managers, and procurement heads. Through this research, we gather insights into their pain points, demographics, and business objectives.
Once we've identified your Ideal Customer Profile (ICP), we don't send generic messages. Instead, we focus on connecting with real IT decision-makers through a personalized, multi-channel approach. Whether it's via email, phone calls, LinkedIn, or B2B platforms, we carefully craft each message to address their specific IT challenges and needs.
After reaching out through multiple channels, we capture and nurture interested prospects. We engage them with valuable, relevant content like case studies, product demos, and technical whitepapers, keeping their interest alive. At the lead qualification stage, we ask key questions to assess their fit for your business, analyzing factors like infrastructure size, cloud environment, compliance requirements, and cybersecurity. This ensures only high-quality prospects are passed to your sales team for appointments.
Once we've qualified your leads and assessed their fit for your business, we share key insights like tech challenges, infrastructure details, and software preferences. We provide your sales team with essential resources, including product sheets and ROI models, ensuring they have everything needed to confidently schedule appointments and close deals.
After the handoff, we track the source of each lead, monitor conversion rates, and assess lead scores to measure the effectiveness of our efforts. This ongoing tracking allows us to optimize campaigns and ensure the right leads are progressing. We also focus on post-sales growth by providing insights to nurture long-term relationships and drive sustained success.
We use a variety of proven channels to ensure we connect with the right IT decision-makers. From targeted email campaigns and strategic phone outreach to LinkedIn engagement and B2B platforms, our multi-channel approach ensures your business reaches the right prospects.

We create technically relevant and customized emails focusing on the IT managers, network admins, and DevOps leads to reach out. Our campaign mainly highlights how your solutions will solve issues like cloud migration, system integration, and security compliance. Here, we mostly use tools like Apollo.io, Mailshake, Lemlist, etc., to run A/B testing, automate outreach, track open, click, and response rate.

For IT-related cold calling, we use tools like CloudTalk, AirCall, Kixie, etc, to ensure high-quality call support with accurate research and data. In terms of cold calling, we are highly focused on discussing the pain points such as vendor lock-in, downtime & data privacy. We keep our IT-related cold calls precise, which are intended to book demos and discovery meetings.

Our IT-related paid ads are specifically used to reach out to IT professionals and research solutions. For example, we target IT related keywords on Google Ads keywords. Also, in Facebook and LinkedIn ads, we target specific types of roles such as system architects. Besides that, the Google Ads Manager and LinkedIn Campaign Manager help us to track the campaign conversion and retarget the high-interest leads.

LinkedIn outreach is one of the efficient channels or methods for us to reach out to the IT-related potential leads. Here, our most used tools are LinkedIn Sales Navigator, Expandi, and Zopto for building strong connections with the technical decision makers and IT consultants. Also, personalize the connection and communication with valuable technical insights and invite them to join the demos of tech products.

We publish in-depth technical content like use case blogs or guides, product comparison, tools integration guides, cybersecurity checklists, etc, on our website. These contents are highly optimized based on research data and keywords of these tools, such as Ahrefs, Semrush, Surfer SEO, etc. Here, we highly prioritize those topics that are relevant to the IT-related sectors, such as cloud native application security, a strong IT security model, etc.

For faster follow-up and sending necessary information, we use SMS communication and marketing methods. Here, we mostly use the WhatsApp Business API system for the marketing process. It's perfect for multiple purposes like reminding IT prospects, sharing resource links, and collecting quick feedback.
Our expert callers engage, qualify, and convert prospects—so you can focus on closing deals.
We fill the gap between IT sales cycles and lead gen. We solve the biggest sales problems: overwhelmed in-house sales teams, poor lead quality, inconsistent outreach, and SDR turnover with a fully managed, data-driven outbound strategy.
IT sales cycles are complex. Your internal sales staff is always occupied with technical demos, compliance inquiries, and a lengthy task management timetable. Cold outreach, data research, and lead qualification can put more pressure on the entire process. We handle top-of-the-funnel IT lead generation, specifically focusing on the IT heads, DevOps managers, CTOs, and more. We do the outreach, follow-up, and appointment scheduling, whilst your sales engineers concentrate on closing deals. That way, you keep your IT sales pipeline filled without taxing inside resources.
For most businesses, low-quality leads are their trouble, such as contacts who have no purchasing authority or IT influence. We solve this for enterprise sales cycles by creating data-driven Ideal Customer Profiles (ICPs) and amping in on the actual decision-makers like CIOs, Heads of Infrastructure, and Cloud Architects. With the help of tools such as ZoomInfo, Sales Navigator, and Apollo, we verify roles and responsibilities so that you talk to folks with decision-making power. This serves to shorten sales cycles and increase conversion rates.
IT lead generation is highly variable due to seasonal purchasing and the dependence on one channel. We keep a steady stream going with a multi-channel approach, cold emails, LinkedIn outreach, paid ads, SEO, and the like. We will be monitoring and testing performance using platforms such as HubSpot, Google Analytics, and Instapage to ensure your lead volume does not drop off. You receive a consistent flow of IT leads ready to convert, even during slow times.
Recruiting and keeping talented SDRs who speak the language of IT, buyer behavior, and complex solutions is costly and takes time. We address this by providing a specialized team trained specifically for the IT industry. Our prospectors also know how to qualify a buyer for SaaS, cybersecurity, infrastructure, and DevOps tools. You’ll receive consistency, technical competency, and increased performance, and you won’t have to worry about the SDR turnover issues.
For IT lead generation, an inferior email setup will kill your outreach. Spam filter filters out general emails and cold email domains. We configure warmed-up email addresses, custom sending domains, and follow deliverability best practices with tools such as Mailreach, Warmup Inbox, NeverBounce, etc. Our communication is free from spam triggers, and we get a real response from IT. Your emails land in inboxes, not spam folders.
The majority of IT prospects will drop a message that is too obscure or salesy. What they want is technical clarity and business value. We create conversion-optimized messaging around how we solve real problems such as network outages, legacy system waste and breakage, and security exposure. Every message is customized by role, like CIOs are motivated by ROI, and system admins by performance. And with us, your messaging resonates with them with purpose.
Reaching thousands of IT contacts shouldn’t entail impersonal messaging. We use intelligent automation to measure cold outreach while maintaining a high level of personalization. With tools like Clay and SmartLead, we customize each email with company details, current tech stack, and relevant pain points. You have personalized at scale, and that is crucial for the B2B market, in which IT buyers demand importance.
After the first touchpoint there are many IT leads that slip through the cracks. We solve this problem with automation with a personal touch, through follow-up workflows in email, LinkedIn and SMS. Each subsequent piece of content has value be that a technical whitepaper or a case study of cloud migration. Using Close.io, Reply.io, and HubSpot, we schedule follow-ups to their buyer journey. This keeps IT leaders encouraged and focused.
If the conversion rates are low, the issue may lie in under-qualified leads or insufficiently nurtured ones. We even qualify each IT lead according to role, intent, and budget. We then enrich that lead with important details such as current tech stack, major pain points, previous solutions. This gives your sales team the whole picture going into the first call. Higher lead intel equals higher closing ratios.
IT industry experts always ignore fluffy things. Their attention to content that demonstrates an understanding of their criteria, such as infrastructure uptime, cybersecurity, automation, or compliance. We write cold emails that are packed with technical insight and value propositions to decision makers in cloud, DevOps, SaaS, or MSP markets. Our writers know APIs, VPNs, integrations, and pain points that count. This leads to high-reply emails that open doors to IT buyers.
We bring high quality, targeted leads to your tech business that are genuinely interested in your services, so your sales team talk to decision makers ready to buy. We build a steady stream of nurtured prospects for predictable growth, increase your visibility to be seen as an authority and free your sales team to close deals not chase unqualified leads, so they can be more productive and shorter sales cycles.
Our IT lead generation initiatives are designed to put you in touch with high-quality potential clients that you target with your tech services. If you do manage IT services, cybersecurity solutions, a SaaS app, or cloud infrastructure, we target the decision-makers looking for that product. Through firmographic filters, tech stack insights, and buyer intent analysis, we find companies that are a good fit, with the right size, budget, and need for your solution. This way, you don’t waste time pursuing cold leads, as you engage with people who are already interested in learning about your services.
IT sales can take a long time and are complicated. That’s why you need a steady supply of qualified leads. We have always done continuous outreach via email, LinkedIn, and content marketing, and we have paid to attract and nurture prospects at every stage of the buying journey. Early-stage inquiries and mid-funnel demos, we generate a pipeline for your sales team of intrigued tech buyers. This is the source of your predictable sales growth, which allows you to be on track towards your revenue goals and ahead of your competition.
The tech world is competitive, and you need to do more than just have great products. Our IT technology lead generation can also help you get above the noise level. We write targeted messaging that resonates with IT buyers such as CTOs, CIOs, IT managers, and procurement teams, centered around their problems and desires. Using multi-channel strategies on email, LinkedIn, and search ads to increase your visibility where it matters the most. This automatically positions your company as a trusted authority in the niche you’re in, be it cybersecurity, DevOps, or simply enterprise SaaS.
There’s no point in your IT sales team wasting time on cold outreach or low-quality leads. We manage the entire prospecting process, from sourcing the kind of leads that fit your criteria to reaching out and ensuring they meet your requirements and are willing to engage, allowing your sales team to focus on converting. Our leads are actual decision makers with actual budgets, from companies actively purchasing solutions to the problems your company helps solve. From appointment setting to follow-up, we also take care of appointment setting and follow-up, ensuring a stable handoff. This also helps your team work more productively, shortens the sales cycle, and sells more deals with fewer resources.
Book a time with our sales team to explore how we can help.
IT lead generation service is a process of helping IT-focused businesses find out their potential customers who are interested in software-related services and products. The lead generation process varies depending on the types of industry, such as SaaS, cloud service, cybersecurity, etc. So the process is often done through multiple steps, such as defining IT-based ICP, data collection, omnichannel outreach(LinkedIn Sales Navigator, Email marketing, cold calling, Google Ads, Meta Ads, etc), capture and nurturing IT leads, lead routing & SLA compliance, etc.
IT lead generation services help businesses focused on IT products and services find potential customers interested in their offerings. It typically involves several steps: defining an Ideal Customer Profile (ICP) and buyer personas, collecting and enriching data about these profiles, segmenting and prioritizing leads based on criteria like company size, tech stack, and buying signals, crafting personalized messaging, and conducting outreach through multiple channels (email marketing, cold calling, paid ads, content marketing, etc). The goal is to identify, nurture, and qualify leads before handing them off to the sales team.
IT sales cycles are often complex, and targeting the right decision-makers (like CIOs and CTOs) is crucial. Specialized services understand the unique needs and language of the IT industry, focusing on issues like cloud migration, cybersecurity, and AI implementation. They can effectively identify prospects actively seeking solutions (intent-based data), craft messaging that resonates with technical audiences (discussing ROI, scalability, and performance), and reach IT professionals across their preferred channels.
Services achieve this by rigorously defining Ideal Customer Profiles (ICPs) based on factors like industry type, IT infrastructure, budget, and tech stacks. They also identify key buyer personas involved in the decision-making process. Data is collected and enriched from relevant platforms, and leads are segmented and prioritized based on attributes and buying signals. Crucially, leads are often human-qualified by experts who engage with prospects through a personalized approach.
We use advanced data tools (like ZoomInfo, Apollo, LinkedIn Sales Navigator) and CRM technology (like Salesforce, GoHighLevel) to identify, gather, and manage rich intelligence on prospects aligning with the ICP. AI analyzes data and identifies intent-based signals, such as specific topic research or competitor site visits. Automation tools are employed for tasks like email outreach, scheduling, and follow-ups. Data transparency is maintained, and collected data is securely stored and managed based on regulations like GDPR and CCPA.
Generally, our IT lead generation service cost from 4000$ to 10,000$ per month. Here, the cost may vary based on different factors such as business size(small business, medium business, and enterprise), industry types(SaaS, cybersecurity, healthcare, etc), lead generation channels (paid ads, email marketing, cold calling, content marketing channels.